各位考生:
给你一份信心,送你一份决心,要对自己放心,面对考题平常心,要把自己关心,注意考前身心,考试保证全心全意!bw必威西汉姆联官网提醒各位考生注意以下事项:
一、无声入场演练时间
2025年3月16日下午16:00
二、正式考试时间
2025年3月17日上午9:00,下午15:00
三、考试地点
樱花园自强1号楼。bw必威西汉姆联官网各专业考场均设在樱花园自强1号楼。
四、考场服务与物品放置
bw必威西汉姆联官网设置3个服务点,
1.考场外(樱花园自强1号楼)设置2个。
(1)“专升本志愿服务站”:负责发放未能及时领取准考证、临时存放不允许带进考场的物品等。
(2)“考试紧急联络点”:负责协调处理考生出现的各种意外情况。
2.“物品放置处”。设置在诚信3号楼,为避免物品存放出错,按照辅导员和专业进行设置,
药学专业D218;检验专业D315;口腔专业D323,
影像专业D325;备用D207。
五、考试相关注意事项
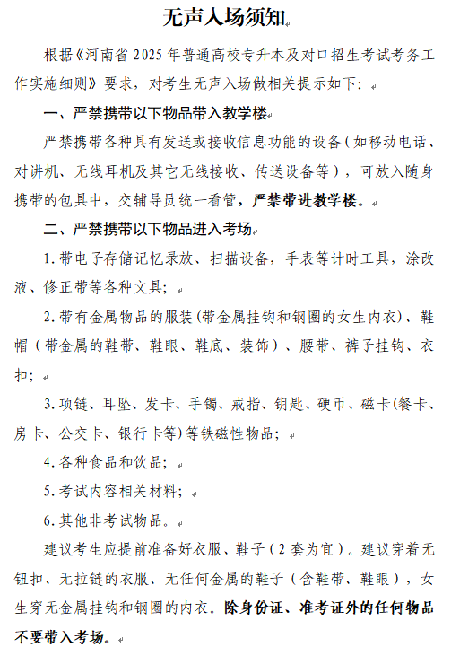
1. 带好、并保存好身份证和准考证,其他物品禁止带入考场。若准考证遗失,请联系辅导员或现场服务人员,按照程序补办。
2. 2025年3月16日下午16:00,员工进行无声入场模拟演练和文具检查,放置文具。
考生服装穿戴要符合“无声入场”要求。考生应提前备足考试所用文具。考生不得携带规定以外的文具进入考场。入场演练时,文具检查过后,监考老师在考生注视下,将文具放置到考生对应的座次标签旁,文具放好后,考生签字确认,文具不再带出考场。每场用毕自行收纳放入文具袋内并放置于座次标签旁。所有科目考试结束后,方可带出考场。
3. 考试卷,答题卡、演草纸等不能污损,严禁带离考场。
4. 考生在答题卡、试题卷、草稿纸上填涂自己的姓名、考生号、考场号、座位号等信息要正确;条形码要贴到对应位置。
5. 验证时考生脱帽、摘镜、整理头发(发不遮眉、不盖耳)后坐在凳子上(背靠墙,以保证考生拍照清晰)。
6. 考场不再设置物品存放处,请把多余衣物存放到志愿服务组,不再带到考场。
7. 注意饮食安全和交通安全,留足住宿处与学校之间往返时间,提前到达考点,按时参加。
8. 附无声入场须知:

六、入场演练和交文具
2025年3月16日下午16:00“无声入场”模拟演练和交文具。
员工自备的文具及用于收纳的全透明文具袋提前交辅导员检查。对不透明、尺寸偏大、偏重或外形可疑的笔,拧开仔细查看其内部结构;对尺寸偏大的橡皮采用弯折测试的方式检查内部结构;对圆规结构细致检查,如果发现异常或无法确定的情况提醒考生替换文具,以免影响考试。
入场演练时,文具放置考场后,不得带出考场。监考老师在考生注视下,将文具放置到考生对应的座次标签旁,文具放好后,考生签字确认。每场用毕自行收纳放入文具袋内并放置于座次标签旁。所有科目考试结束后,方可带出考场。
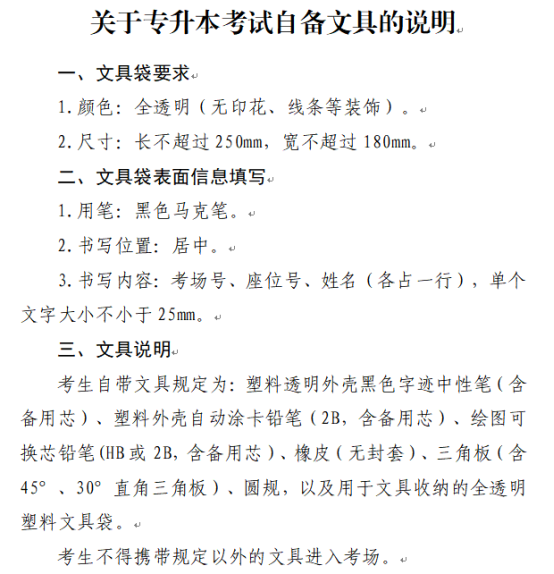
1.附关于专升本考试自备文具的说明

2.附自备文具样例:
考生可参照以下图示自备文具和在文具袋填写相应信息。
(考试文具参考)

(考试文具袋封面信息填写格式)

七、考前诚信教育
同学们在考试前要做好诚信考试教育学习,认真参加诚信考试主题班会,阅读诚信考试相关文件。考试中要严格遵守考试纪律,严禁以任何形式作弊,作弊考生相关信息将记入国家安全教育考试诚信档案。
bw必威西汉姆联官网全体师生预祝同学们金榜题名!马到成功!